南海所在面向老年吞咽障碍人群?D打印亚麻籽胶-鱼源肌原纤维蛋白凝胶创制方面研究取得新进?/h3>

近日,中国水产科学研究院南海水产研究所院级水产品精深加工与高值化利用创新团队在国际工程类Top期刊《Food Hydrocolloids?Q1, IF=12.4)发表题为?span style="font-family: "times new roman";">3D-Printed flaxseed gum-myofibrillar protein gel for elderly dysphagia: Multi-scale structural modulation via molecular interaction and lycopene release in bionic dynamic digestion”的研究性论文。本文第一作者为南海所与中国海洋大学联?022级在读博士研究生陈茜,通讯作者为王悦齐研究员?/p>
根据世界卫生组织数据,当?5岁以上老年人口比例已达17%,预?050年将超过22%。研究显示,该年龄段人群中吞咽障碍的发生率高?0%,老年性吞咽障碍已成为一个亟待应对的公共卫生挑战。现有吞咽障碍食品多通过增稠、破碎等质构调整技术以保障吞咽安全,但仍普遍面临营养损失、功能成分递送效率低和口感不佳等问题。食?D打印技术的兴起为个性化吞咽障碍膳食提供了新思路?/p>
针对老年吞咽障碍人群存在的营养不足和吞咽安全性低等问题,本研究以亚麻籽胶(FG)和鱼源肌原纤维蛋白(MP)为基础,构建了负载番茄红素的亚麻籽?鱼源肌原纤维蛋白凝胶体系(LFG),通过多尺度分子相互作用调控凝胶结构,并利用仿生动态消化系统(DHSI-IV)研究其在老年胃肠道环境中的消化行为及番茄红素的释放规律。本研究系统分析了亚麻籽胶对凝胶分子结构、流变性能、微观形貌和番茄红素包封率的影响,以及该凝胶在模拟老年动态消化过程中的pH变化、胃排空规律、番茄红素释放与生物可及性,从分子互作层面揭示了多尺度结构调控对活性成分控释行为的影响机制?/p>
本研究发现,亚麻籽胶可通过静电屏蔽作用促使蛋白质α螺旋结构增加,形成致密的弹性网络,使番茄红素包封率提升?5.99%;亚麻籽胶显著改善凝胶的流变性能,赋予其剪切稀化和触变恢复特性,从而增强了吞咽安全性与3D打印适性;在胃酸环境中,凝胶网络会发生构象收缩,延缓番茄红素的释放;在动态胃肠消化过程中,LFG凝胶不仅提高了番茄红素的释放率,还使消化物中油滴分布更加均匀,显著促进了番茄红素的胶束化过程,其生物可及率高?7.39%;根据国际吞咽障碍饮食标准行动委员会(IDDSI)的标准,该LFG-3.5%凝胶被归类为5级吞咽障碍食品。该研究为开发兼具吞咽安全与营养功能性的3D打印老年食品提供了理论依据,也为特殊人群功能性食品的设计与开发提供了技术参考?/p>
原文链接:https://doi.org/10.1016/j.foodhyd.2025.111927

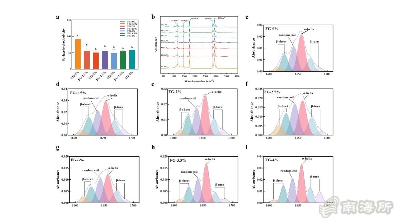
Fig. 1 The surface hydrophobicity (a), FT-IR spectra (b) of gel with different
formulation, and Gaussian distribution fitting curve of FG-0% (c), FG-1.5% (d), FG-2% (e), FG-2.5% (f), FG-3% (g), FG-3.5% (h), FG-4% (i).

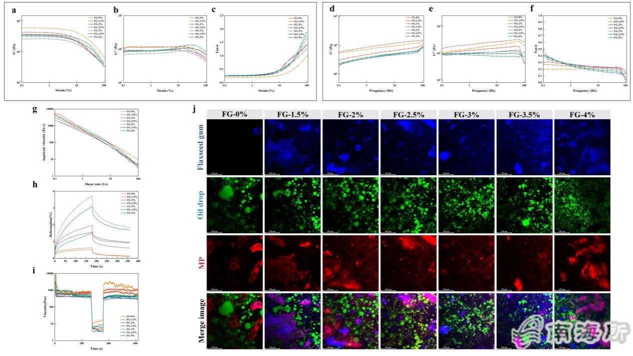
Fig. 2 The G?(a), G?(b) and tan δ (c) of strain sweep, G?(d), G?(e) and tan δ (f) of frequency sweep, apparent viscosity (g), creep-recovery curves (h), 3ITT recovery curves (i), microstructure (j) of FG gel samples.

Fig. 3 The encapsulation efficiency of lycopene (a), interaction force (b), T2 relaxation time distribution curves (c), and MRI of LFG-1.5% (d), LFG-2% (e), LFG-2.5% (f), LFG-3% (g), LFG-3.5% (h), LFG-4% (i).

Fig. 4 The strain sweep (a), elastic Lissajous curves (b) and viscous Lissajous curve (c) at 1%, 10%, 100% and 500% strain amplitudes of samples.

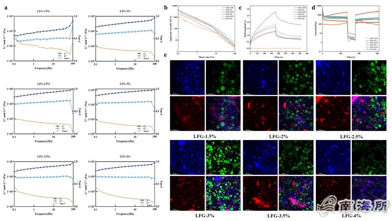
Fig. 5 The frequency sweep (a), apparent viscosity (b), creep-recovery curves (c), 3ITT recovery curves (d) and microstructure (e) of LFG gel samples.

Fig. 6 The IDDSI test (a) and visual appearances (b) of 3D printed gels.

Fig. 7 The pH profile (a), gastric emptying profiles (b), gastric digesta images (c) and microstructures (d) of samples during dynamic gastric digestion in the DHSI-IV system.

Fig. 8 The diagram of DIVHS system (a), lycopene release rate during in vitro dynamic gastric (b) and gastrointestinal (c) digestion in the DHSI-IV system, the lycopene bioaccessibility (d), and microstructure (e) of samples during in vitro dynamic gastrointestinal digestion.

Fig. 9 The mechanism schematic of the gel functional properties driven by the molecular interaction.
微信扫一?br>分享到朋友圈

近日,中国水产科学研究院南海水产研究所院级水产品精深加工与高值化利用创新团队在国际工程类Top期刊《Food Hydrocolloids?Q1, IF=12.4)发表题为?span style="font-family: "times new roman";">3D-Printed flaxseed gum-myofibrillar protein gel for elderly dysphagia: Multi-scale structural modulation via molecular interaction and lycopene release in bionic dynamic digestion”的研究性论文。本文第一作者为南海所与中国海洋大学联?022级在读博士研究生陈茜,通讯作者为王悦齐研究员?/p>
根据世界卫生组织数据,当?5岁以上老年人口比例已达17%,预?050年将超过22%。研究显示,该年龄段人群中吞咽障碍的发生率高?0%,老年性吞咽障碍已成为一个亟待应对的公共卫生挑战。现有吞咽障碍食品多通过增稠、破碎等质构调整技术以保障吞咽安全,但仍普遍面临营养损失、功能成分递送效率低和口感不佳等问题。食?D打印技术的兴起为个性化吞咽障碍膳食提供了新思路?/p>
针对老年吞咽障碍人群存在的营养不足和吞咽安全性低等问题,本研究以亚麻籽胶(FG)和鱼源肌原纤维蛋白(MP)为基础,构建了负载番茄红素的亚麻籽?鱼源肌原纤维蛋白凝胶体系(LFG),通过多尺度分子相互作用调控凝胶结构,并利用仿生动态消化系统(DHSI-IV)研究其在老年胃肠道环境中的消化行为及番茄红素的释放规律。本研究系统分析了亚麻籽胶对凝胶分子结构、流变性能、微观形貌和番茄红素包封率的影响,以及该凝胶在模拟老年动态消化过程中的pH变化、胃排空规律、番茄红素释放与生物可及性,从分子互作层面揭示了多尺度结构调控对活性成分控释行为的影响机制?/p>
本研究发现,亚麻籽胶可通过静电屏蔽作用促使蛋白质α螺旋结构增加,形成致密的弹性网络,使番茄红素包封率提升?5.99%;亚麻籽胶显著改善凝胶的流变性能,赋予其剪切稀化和触变恢复特性,从而增强了吞咽安全性与3D打印适性;在胃酸环境中,凝胶网络会发生构象收缩,延缓番茄红素的释放;在动态胃肠消化过程中,LFG凝胶不仅提高了番茄红素的释放率,还使消化物中油滴分布更加均匀,显著促进了番茄红素的胶束化过程,其生物可及率高?7.39%;根据国际吞咽障碍饮食标准行动委员会(IDDSI)的标准,该LFG-3.5%凝胶被归类为5级吞咽障碍食品。该研究为开发兼具吞咽安全与营养功能性的3D打印老年食品提供了理论依据,也为特殊人群功能性食品的设计与开发提供了技术参考?/p>
原文链接:https://doi.org/10.1016/j.foodhyd.2025.111927

Fig. 1 The surface hydrophobicity (a), FT-IR spectra (b) of gel with different
formulation, and Gaussian distribution fitting curve of FG-0% (c), FG-1.5% (d), FG-2% (e), FG-2.5% (f), FG-3% (g), FG-3.5% (h), FG-4% (i).

Fig. 2 The G?(a), G?(b) and tan δ (c) of strain sweep, G?(d), G?(e) and tan δ (f) of frequency sweep, apparent viscosity (g), creep-recovery curves (h), 3ITT recovery curves (i), microstructure (j) of FG gel samples.

Fig. 3 The encapsulation efficiency of lycopene (a), interaction force (b), T2 relaxation time distribution curves (c), and MRI of LFG-1.5% (d), LFG-2% (e), LFG-2.5% (f), LFG-3% (g), LFG-3.5% (h), LFG-4% (i).

Fig. 4 The strain sweep (a), elastic Lissajous curves (b) and viscous Lissajous curve (c) at 1%, 10%, 100% and 500% strain amplitudes of samples.

Fig. 5 The frequency sweep (a), apparent viscosity (b), creep-recovery curves (c), 3ITT recovery curves (d) and microstructure (e) of LFG gel samples.

Fig. 6 The IDDSI test (a) and visual appearances (b) of 3D printed gels.

Fig. 7 The pH profile (a), gastric emptying profiles (b), gastric digesta images (c) and microstructures (d) of samples during dynamic gastric digestion in the DHSI-IV system.

Fig. 8 The diagram of DIVHS system (a), lycopene release rate during in vitro dynamic gastric (b) and gastrointestinal (c) digestion in the DHSI-IV system, the lycopene bioaccessibility (d), and microstructure (e) of samples during in vitro dynamic gastrointestinal digestion.

Fig. 9 The mechanism schematic of the gel functional properties driven by the molecular interaction.


粤公网安?4010502001742?/a>