南海所对冷冻斑节对虾品质变化研究取得新进展
近日,中国水产科学研究院南海水产研究所院级海水产品品质评价与调控创新团队在冷冻斑节对虾品质变化方面研究取得新进展,首次阐明了冷冻贮藏期间斑节对虾中水分迁移与蛋白质品质和挥发性成分之间的关系。相关研究成果以“Effect of water migration on changes of quality and volatile compounds in frozen Penaeus monodon”为题发表于国际期刊《Food Chemistry》(JCR 1区,IF 8.5)(潘创副研究员为第一作者、赵永强研究员为通讯作者)?/p>
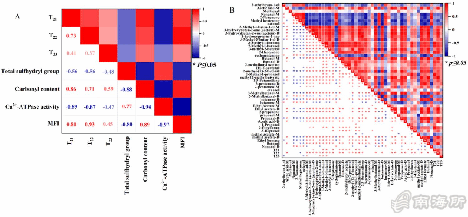
南海所创新团队通过监测斑节对虾在冷冻贮藏过程中固定水、结合水和自由水之间的迁移变化,研究其在此期间对虾肌肉的微观结构和蛋白质变化规律,并通过HS-GC-IMS测定挥发性成分的变化。结果发现:?)在冷冻贮藏过程中,斑节对虾的固定水的含量显著降低,而结合水和游离水的含量显著增加,结合水和固定水的迁移会导致肌肉蛋白质氧化和变性,导致其品质劣变;?)斑节对虾冷冻贮?0天后,肌原纤维被冰晶破坏,并?0天时发生断裂,细胞结构出现机械损伤;?)在贮藏期间鉴定出的50种挥发性化合物中,?种化合物与结合水的变化有关,28种挥发性化合物?7种挥发性化合物与固定水和自由水呈显著相关?/p>
该研究得到海南省自然科学基金(322QN434)、广东省基础与应用基础研究基金(2023A1515011920)及中国水产科学研究院中央级公益性科研院所基本科研业务费专?2023TD78)等项目资助?/p>
该论文链接:
https://www.sciencedirect.com/science/article/pii/S0308814624020752

斑节对虾冷冻贮藏期间肌肉品质与水分变?/span>

斑节对虾冷冻贮藏期间挥发性物质分析结?nbsp;

斑节对虾冷冻贮藏期间水分变化与品?挥发性气味物质间的相关性分?/span>


粤公网安?4010502001742?/a>