南海所对北部湾浮游植物群落生态学研究取得新进?/h3>
近日,中国水产科学研究院南海水产研究所院级海湾与岛礁水域生态保护与修复创新团队在北部湾浮游植物群落生态学研究方面取得阶段性成果,为近海海洋生态系统研究提供了基础资料。相关研究成果以“Effects of seasonal variations and environmental factors on phytoplankton community structure and abundance in Beibu Gulf, China”为题发表在Ocean and Coastal Management(JCR Q1)上(徐姗楠研究员、肖雅元副研究员为共同第一作者,刘永研究员为通讯作者)?br>

浮游植物是海洋生态系统的初级生产者,其群落结构和生态特征对系统的渔产力具有重要作用。北部湾是我国南海生产力最高的区域,历来是中、越两国渔民传统作业渔场,孕育着丰富的渔业资源,为海洋生物提供了良好的栖息繁殖环境;同时,该海域也是受人类活动影响较频繁的区域?/p>
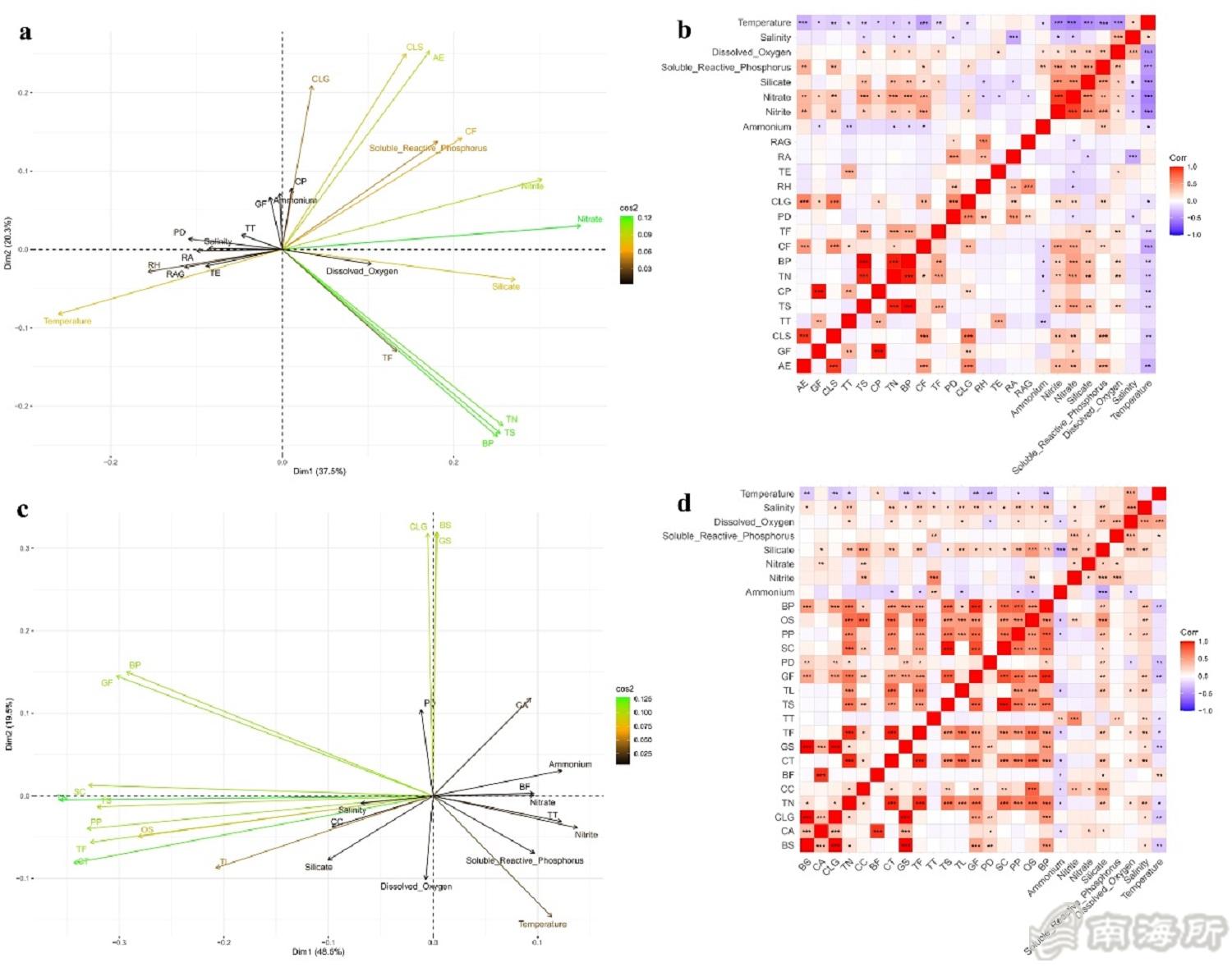
南海所创新团队以北部湾浮游植物为研究对象,围绕季节变化和环境因子对北部湾浮游植物群落结构和丰度的影响开展了系统研究,阐释了其群落动态、结构功能的重要性和潜在的生态作用。结果发现:2020年北部湾海域浮游植物227种,其中硅藻和甲藻是主要优势类群。浮游植物的丰度呈显著的区域和季节差异,硅藻的相对丰度在秋季达到94%,以辐杆藻为主。分析表明,浮游植物丰度与季节、海水营养盐浓度等存在一定的相关性?/p>
该研究得到农业农村部财政专项近海和外海渔业资源调查(2021-2025)、广东省重点领域研发计划?020B1111030001)、海南省自然科学基金?22CXTD530)、农业农村部财政项目南锋专项(NFZX2021)、中国水产科学研究院中央级公益性科研院所基本科研业务费专项(2023TD16)、中国水产科学研究院南海水产研究所中央级公益性科研院所基本科研业务费专项(2021SD04)等项目资助?/p>
论文获取链接?a >https://doi.org/10.1016/j.ocecoaman.2023.106982


微信扫一?br>分享到朋友圈
近日,中国水产科学研究院南海水产研究所院级海湾与岛礁水域生态保护与修复创新团队在北部湾浮游植物群落生态学研究方面取得阶段性成果,为近海海洋生态系统研究提供了基础资料。相关研究成果以“Effects of seasonal variations and environmental factors on phytoplankton community structure and abundance in Beibu Gulf, China”为题发表在Ocean and Coastal Management(JCR Q1)上(徐姗楠研究员、肖雅元副研究员为共同第一作者,刘永研究员为通讯作者)?br>

浮游植物是海洋生态系统的初级生产者,其群落结构和生态特征对系统的渔产力具有重要作用。北部湾是我国南海生产力最高的区域,历来是中、越两国渔民传统作业渔场,孕育着丰富的渔业资源,为海洋生物提供了良好的栖息繁殖环境;同时,该海域也是受人类活动影响较频繁的区域?/p>
南海所创新团队以北部湾浮游植物为研究对象,围绕季节变化和环境因子对北部湾浮游植物群落结构和丰度的影响开展了系统研究,阐释了其群落动态、结构功能的重要性和潜在的生态作用。结果发现:2020年北部湾海域浮游植物227种,其中硅藻和甲藻是主要优势类群。浮游植物的丰度呈显著的区域和季节差异,硅藻的相对丰度在秋季达到94%,以辐杆藻为主。分析表明,浮游植物丰度与季节、海水营养盐浓度等存在一定的相关性?/p>
该研究得到农业农村部财政专项近海和外海渔业资源调查(2021-2025)、广东省重点领域研发计划?020B1111030001)、海南省自然科学基金?22CXTD530)、农业农村部财政项目南锋专项(NFZX2021)、中国水产科学研究院中央级公益性科研院所基本科研业务费专项(2023TD16)、中国水产科学研究院南海水产研究所中央级公益性科研院所基本科研业务费专项(2021SD04)等项目资助?/p>
论文获取链接?a >https://doi.org/10.1016/j.ocecoaman.2023.106982




粤公网安?4010502001742?/a>