南海所对斑节对虾E3泛素连接酶TRIM50-like在抗白斑综合征病毒先天免疫中的作用及其分子机制研究取得新进展
近日,中国水产科学研究院南海水产研究所邱丽华研究员创新团队对斑节对虾E3泛素连接酶TRIM50-like在抗白斑综合征病毒先天免疫中的作用及其分子机制方面的研究取得新进展,相关研究成果?Identification of a Shrimp E3 Ubiquitin Ligase TRIM50-Like Involved in Restricting White Spot Syndrome Virus Proliferation by Its Mediated Autophagy and Ubiquitination"为题,发表在Frontiers in Immunology(Impact Factor 5.085)上,赵超为第一作者,邱丽华为通讯作者。该研究成果是邱丽华研究员创新团队在“对虾等海洋无脊椎动物先天免疫”领域系列研究之一,获得国家重点研发计划(2018YFD0900103)和国家自然科学基金?2006113))等项目资助?/p>
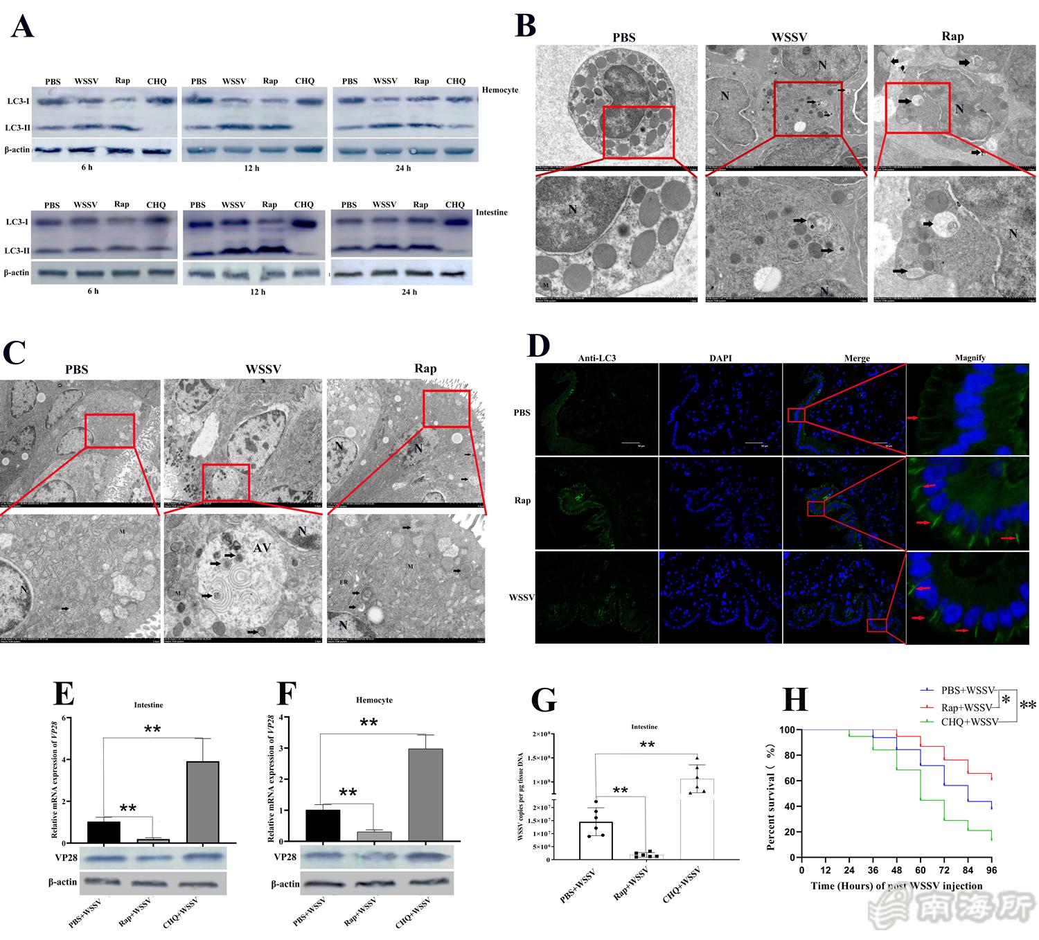
随着对虾养殖集约化程度的提高,病害问题日益凸显,其中对虾白斑综合征病毒(WSSV)已成为全球对虾养殖业所面临的危害性最大的病毒之一。TRIM家族蛋白的抗病毒作用在高等动物中已被充分论证,但在以对虾为代表的水产无脊椎动物中却鲜有报道。邱丽华创新团队通过研究,从斑节对虾克隆并鉴定了一种TRIM50-like基因,并将其命名为PmTRIM50-like。通过qRT-PCR和Western blotting检测发现,PmTRIM50-like对虾在肠道和胃组织中的相对表达量较高;受到WSSV刺激后,PmTRIM50-like蛋白及其mRNA在肠道和血细胞中显著上调表达,表明PmTRIM50-like可能参与WSSV感染过程;当PmTRIM50-like的表达被干扰后,对虾体内的VP28在转录和翻译水平的表达量明显增加,WSSV病毒的拷贝数显著增加,对虾的存活率显著下降。过表达实验结果表明,当过表达对虾体内的PmTRIM50-like mRNA后,对虾体内的VP28在转录和翻译水平的表达量明显减少,WSSV病毒的拷贝数也显著降低。这说明PmTRIM50-like在斑节对虾体内参与抑制WSSV的复制。Western blotting、透射电镜和免疫细胞荧光化学实验结果均表明,WSSV或细胞自噬诱导剂雷帕霉素刺激能诱导对虾细胞自噬的发生;而细胞自噬在对虾内被证明起抑制WSSV复制的作用。当干扰PmTRIM50-like的表达后,结果显示WSSV或剂雷帕霉素诱导的细胞自噬作用被明显抑制。这说明斑节对虾PmTRIM50-like参与正向调节细胞自噬的发生。进一步实验结果表明,干扰PmTRIM50-like的表达后,雷帕霉素诱导的对虾细胞自噬被抑制,从而失去抑制WSSV复制的作用。这说明PmTRIM50-like可能通过正向调节细胞自噬来参与抑制WSSV病毒的复制。最后,通过Pull-down和体外泛素化实验,进一步证明了PmTRIM50-like可以识别并泛素化WSSV的囊膜蛋白VP24、VP26和VP28。综合以上结果,该研究表明PmTRIM50-like可能通过自身介导的细胞自噬和泛素化来参与抑制WSSV的复制?/p>
全文链接https://doi.org/10.3389/fimmu.2021.682562?/p>

? PmTRIM50-like 抑制WSSV侵染斑节对虾

? 自噬在抑制WSSV侵染对虾方面发挥了积极作?/p>
? PmTRIM50-like和WSSV囊膜蛋白体外互作和泛素化分析
? 斑节对虾PmTRIM50-like在抗WSSV先天免疫中的作用示意?/p>


粤公网安?4010502001742?/a>